首页
预约演示
AI+解决方案
医疗用户服务智能体
luck官网下载安卓
互联网医院
智慧管理解决方案
专科互联网工具
服务支持
互联网运维服务
luck官网正版入口
新利官网app
新利官网app
18luck新利苹果
18luck新利苹果
品牌资讯
新利Lucky
通知公告
联系我们
7
品牌故事
首页
>
品牌故事
>
新利Lucky
>
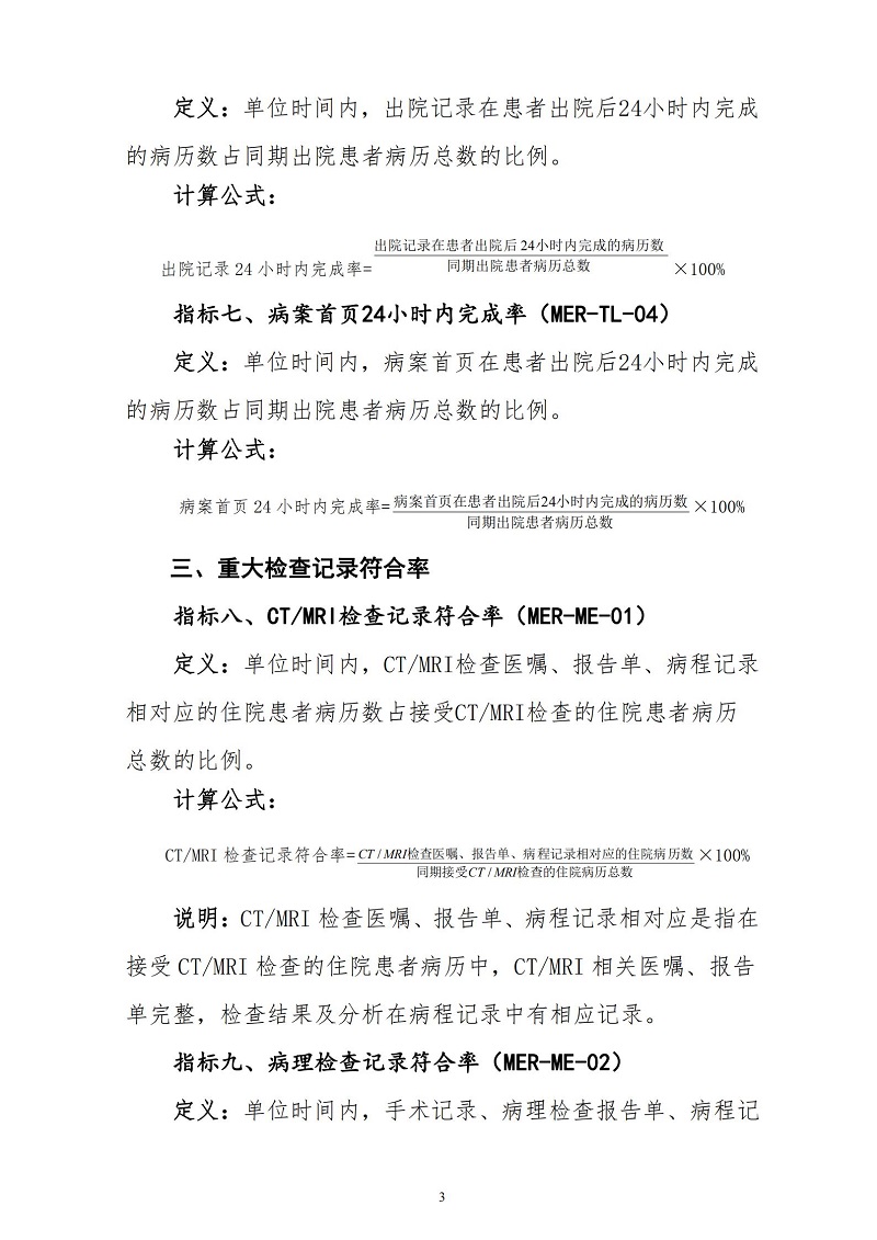
病案管理质量控制指标(2021年版)
病案管理质量控制指标(2021年版)
2021-02-03
浏览次数:
分享到:
国家卫生健康委医院管理研究所关于印发电子病历系统应用水平分级评价工作规程和专家管理办法的通…
5G+医疗健康应用试点项目建议方向
map